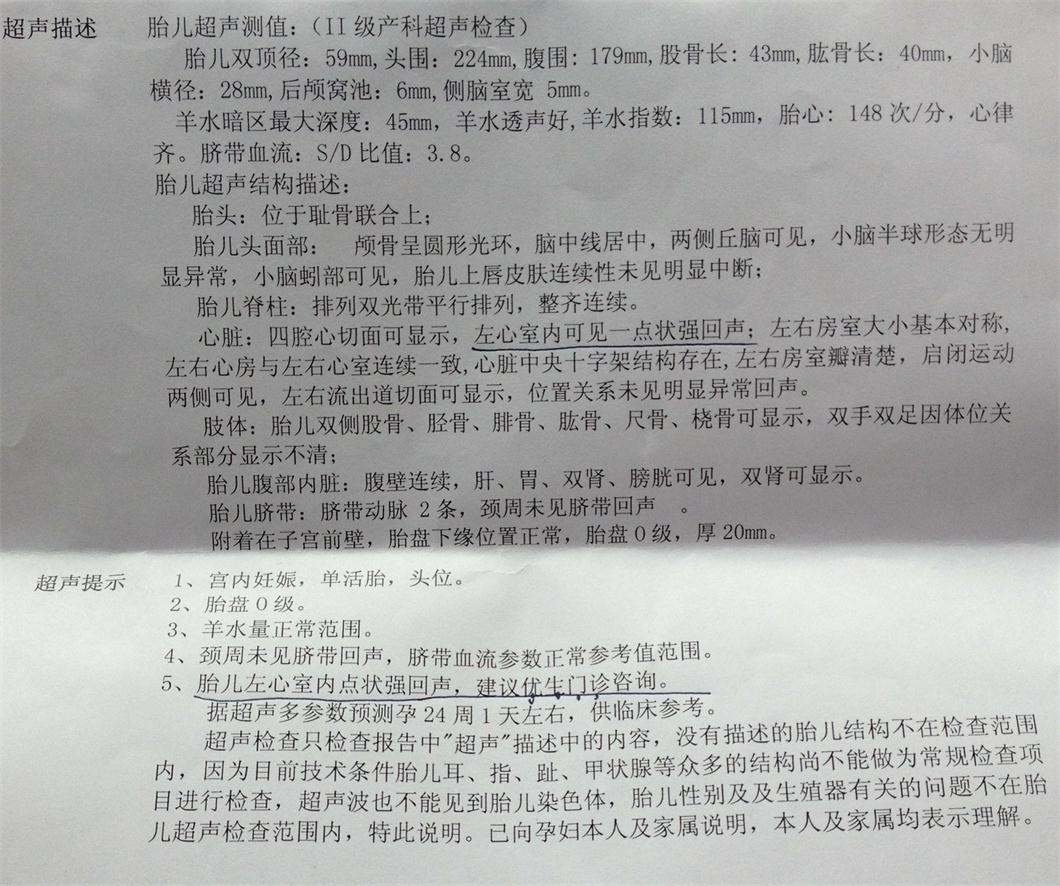
24周四维彩超,胎儿左心室内可见一点状强回声,之前检查B超、唐筛全部正常,问题严重吗?求建议!!!急

详细请参考思维彩超报告单,详细回复和好的建议我尽量补加悬赏积分。。。。谢谢
点击展开
匿名用户    2014-04-24 18:02    

为您推荐:

其他回答

病情分析: 你好,胎儿左心室内强回声是一种超声表现。 指导意见: 不一定是心脏畸形,可能是乳头肌中央矿物质沉积、心室内腱索增厚以及乳头肌及腱索不完全穿孔。随着妊娠月份的增加,多数会缩小、消失。如果孕期检查结果提示胎儿没有发育异常的表现,建议你放松心情,继续观察,一个月后复查B超,观察强回声的变化。

匿名用户    2014-04-24 18:03