中学化学中的一些常见物质有如图转化关系.其中A\H为空气中主要成分,气体B能使湿润的红色石蕊试纸变蓝

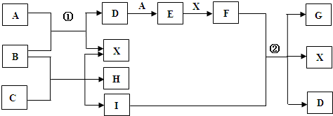
中学化学中的一些常见物质有如图转化关系.其中A、H为空气中主要成分,气体B能使湿润的红色石蕊试纸变蓝,气体D遇到A很快变成红棕色E,C属于氧化物,I是紫红色金属单质.X为常见液体(部分反应条件及生成物没有全部列出).回答下列问题.(1)C的化学式为______.(2)X的电子式为______.(3)写出反应①的化学方程式______.(4)写出反应②的离子方程式______.
点击展开
匿名用户    2014-08-19 18:07    

为您推荐:

其他回答

A、H为空气中主要成分,分别为N2、O2中的一种,气体B能使湿润的红色石蕊试纸变蓝,则B为NH3,A能与氨气反应生成D与X,X为常见液体,气体D遇到A很快变成红棕色E,可推知A为O2,H为N2,D为NO,X为H2O,E为NO2,E与X反应生成F,I是紫红色金属单质,应为Cu,F与Cu反应得到G、X(...水)、D(NO),故为HNO3,G为Cu(NO3)2.C属于氧化物,与B(NH3)反应得到X(水)、H(氮气)、I(Cu),根据元素守恒可知C为CuO,(1)由上述分析可知,C的化学式为CuO,故答案为:CuO;(2)X为H2O,电子式为,故答案为:;(3)反应 ①的化学方程式为:4NH3+5O2催化剂.△4NO+6H2O,故答案为:4NH3+5O2催化剂.△4NO+6H2O;(4)反应 ②的离子方程式为:3Cu+8H++2NO3-=3Cu2++2NO↑+4H2O,故答案为:3Cu+8H++2NO3-=3Cu2++2NO↑+4H2O.

全部展开 收起
匿名用户    2014-08-19 18:25