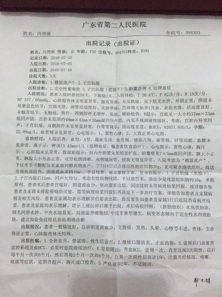
我刚做完葡萄胎的清宫手术,有出院证明,麻烦医生们在帮我看看,帮我解释一下,谢谢

我刚做完葡萄胎的清宫手术,有出院证明,麻烦医生们在帮我看看,帮我解释一下,谢谢
点击展开
159*****496_ECtl    2016-07-19 23:54    

为您推荐:

其他回答

您好,很高兴为您解答问题。是的下周一复查

cn#aQfVpVauBa    2016-07-21 17:17

听医生的吧

136*****001_JOON    2016-07-20 10:56

您好,很高兴为您解答问题。你这个是出院诊断,出院小结?嗯,这个上面写的应该是你完全性,葡萄胎是良性的状态,有子宫肌瘤,有的低钾血症,低钾血症考虑已经纠正。只是葡萄胎术后的,绒毛膜促性腺激素需要连续监测,连续3个,监测,都是阴性的话,可以拉开距离随访,直到两年严格避孕两年,它是防止这个不太有继续恶化的...可能。

全部展开 收起
cn#aQfVpVauBa    2016-07-20 06:42