
小红花测评说:
宝宝新陈代谢快,排便次数也比较多。
如果宝宝尿布更换不及时,就容易出现尿布疹。
这时,如果用了含有风险成分的护臀霜,宝宝还可能过敏。
尿布疹护理不得当,更是有可能继发真菌感染,甚至合并细菌感染。
小红花测评曾经发过一篇根据美国环境工作组(EWG)护臀霜安全评价数据库,整理出来的护臀霜安全性评价文章,可以点击这个链接查看:(搜索查看:婴儿护臀膏安全性测评:这两款安全等级评价高!)
这期,小红花测评再来进一步告诉大家如何挑选一款安全、好用,可以有效隔离外界刺激的护臀霜。
目录
测评样品
测评指标
隔离效果
刺激性
使用便利性
成分分析
重金属激素
推荐产品
消费建议
推荐产品

测试样品
小红花测评根据电商平台销量以及花粉们的意见,选择了15款婴儿护臀霜来进行本次测评。
这其中,也包括了上一次EWG安全数据库里的一些产品。
比如,安全等级为1级的:
“加州宝宝低敏护臀膏”(现为“加州宝宝天然植物护臀膏”)
“妙思乐婴儿护臀霜”(现为“妙思乐贝贝护臀隔离霜”)
以及安全性等级为5级的:
“Desitin护臀膏·蓝色预防型”(现为“Desitin护臀膏普通款·蓝色”)


测评指标
本次测试主要分为“隔离效果”、“安全性”和“使用便利性”三个维度,共包含以下指标:
1. 隔离效果:护臀膏的隔离效果好,才能有效隔绝尿训究液粪便对宝宝屁屁的刺激。
2. 刺激性:pH值过低或过高都可能会刺激皮肤。
3. 使用便利性:考察护臀霜好不好取用和好不好涂抹开。
4. 成分分析:有没有添加一些业界认为有风险的物质?
5. 重金属和激素:有没有有害的重金属和可能会导致宝宝产生依赖性皮炎的激素?
下面开始进入测评
▼
▼
隔离效果
均可以隔绝尿液,但效果有差异
宝宝会得尿布疹,主要还是由于尿布没有及时更换,尿液粪便中的氨水等物质不断刺激皮肤导致的。
而且如果宝宝的纸尿裤穿得太紧,皮肤经常受到摩擦,尿便对局部皮肤的刺激还会增加。
而护臀霜中的油脂类成分则可以有效隔绝外界刺激物,防止排便时,尿便接触到患处。
由悟神于护臀膏的隔离效果是没有标准可循的,因此小红花测评设计了一个实验来考察。
测试方法:
在第一张滤纸上均匀涂抹等量护臀膏,然后滴上配制好的简易人工尿液,观察尿液是否渗入垫在底下的第二张滤纸。

说明:为了方便观察,对简易人工尿液进行染色
测试结果

评分结果见下表

由于无法使用真人尿布疹宝宝做对比实验,所以只能通过对比护臀霜隔离性能来一定程度反映其对尿布疹的防治能力,仅作参考,真实效果可能个体存在差异。
小结
1. 垫在下面的第二张滤纸均未被尿液污染如上图,说明所有护臀霜都可以有效隔绝尿液。
2. 观察涂抹了护臀霜的滤纸背面发现,有9款护臀霜隔绝尿液效果更佳,手直接摸滤纸背面没有湿润的感觉,而且也看不见尿液渗透的痕迹,得分4.8。
3. “康婴健”、“松达”和“戒之馆”虽然也可以隔绝尿液,但是含水量较多,不够厚重,滤纸背面有轻微湿润感,得分4.4。
刺激性
“戒之馆”和“施巴”pH值偏低
根据轻工行业推荐性标准《QB/T 1857-2013 润肤膏霜》,霜类的pH值在4.0-8.5都是满足要求的。
考虑到宝宝的皮肤pH值会在0-18个月时从6.5下降到6.0,然后再下降并稳定在5.5。而会出现“红屁屁”的都是年龄较小还在使用纸尿裤的宝宝,因此小红花测评认为pH值在6.0-7.5的护臀霜都是比较温和的。
测试过程:按照《GB/T 13531.1-2008 化妆品通用试验方法pH值的测定》稀释法进眨欺富行。

测试结果:

评分结果见下表

小结
1. 所有的护臀霜都满足标准要求。
2. 九款护臀霜pH值在6.0-7.5范围内,比较温和,得分最高,4.7。
3.“戒之馆”和“施巴”pH值偏低,得分4.1。
使用便利性
“美国地球妈妈”方便取用且容易推开
护臀霜为达到有效隔离尿便刺激的目的,都会做得很厚重,涂在皮肤上会形成厚厚的一层膜。
但有的护臀霜过于厚重,加上外包装壳很硬,所以很难挤出,并且不容易涂抹开,导致使用时非常不方便。
因此,小红花测评考察了护臀霜的取用难易度和延展性。
测试方法:邀请多名同事对每款护臀霜取等量霜体,比较各款护臀霜的取用难易度并评分。
同时,取等量的护臀霜,用相同的力度涂抹开,比较其延展性。



评分结果如下表:

小结
1. “美国地球妈妈”是罐装设计,随用随取,不会造成浪费,而且延展性最好,使用起来最为便利。
2. “加州宝宝”和“美国小蜜蜂”不仅霜体过于厚重,而且外壳很硬,难以挤出,大面积涂抹时,会非常不方便。
成分分析
“戒之馆”含有欧盟禁止添加成分
宝宝得了尿布疹之后,皮肤红肿,处于受损状态。
宝妈在挑选护臀霜的时候,一定要警惕一些风险成分,否则这些护臀霜使用了之后可能导致宝宝过敏或带来其它刺激。
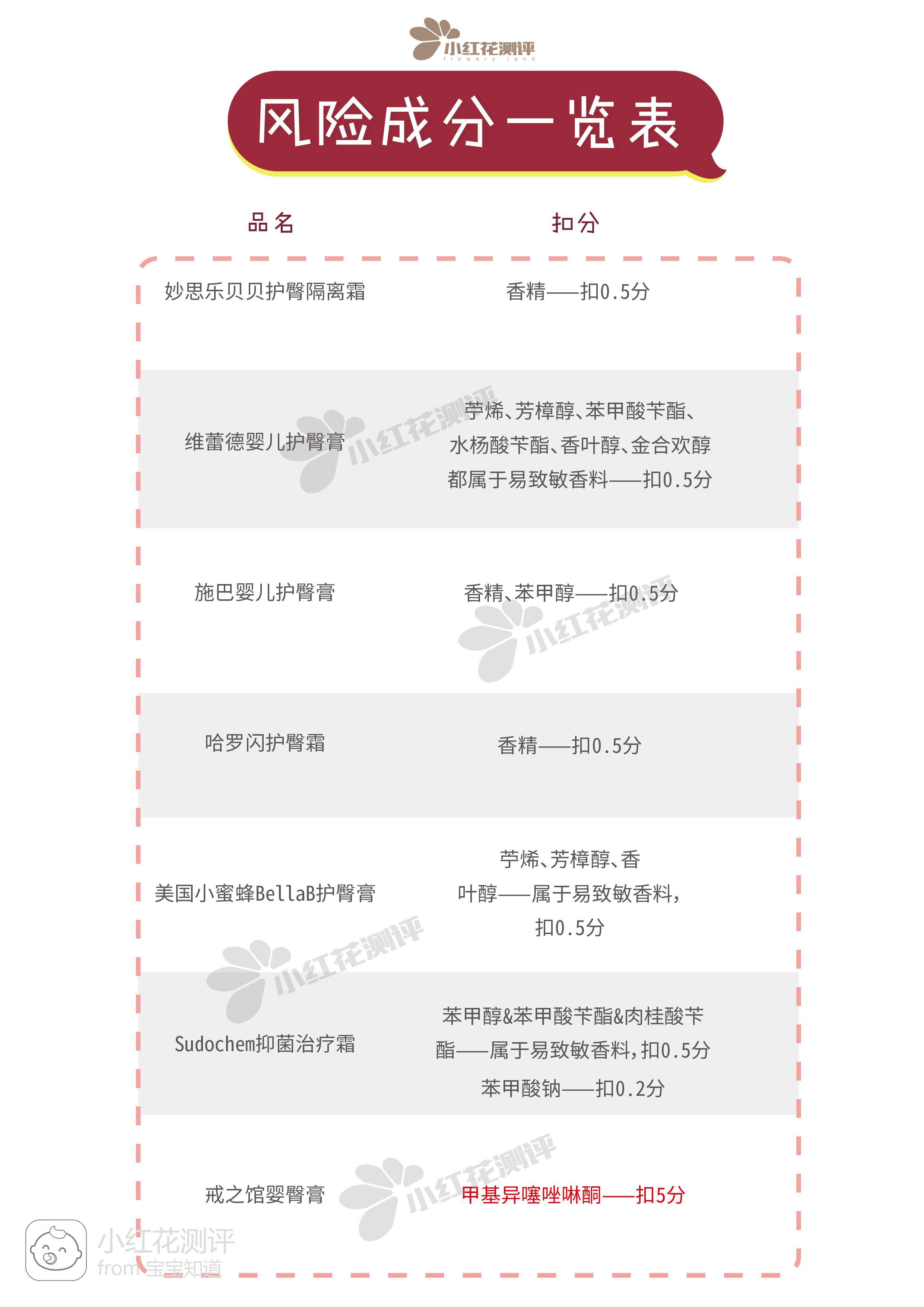
根据产品成分表,小红花测评对15款护臀霜进行了分析,发现了以下风险成分。
扣分项
苯甲酸钠——扣0.2分
苯甲酸钠是一种酸性防腐剂,日本已经停止生产此物质,并且限制其使用。考虑到这一点,凡是添加了苯甲酸钠的产品,小红花测评都将扣去0.2分。
香精——扣0.5分
香精是化妆品中最主要的致敏原之一,凡是添加了香精的产品,小红花测评都将扣去0.5分。
欧盟公布了香精中26种致敏原物质,并规定当在不可冲洗类产品中含量大于等于0.001%时,必须予以标注。而我国化妆品相关法规则规定可以不公布香精具体成分。

甲基异噻唑啉酮——扣5分
甲基异噻唑啉酮是一种防腐剂,具有皮肤致敏性。欧盟化妆品法规于2016年规定该成分只可在冲洗类产品中使用,且最大允许用量为0.01%。而我国《化妆品安全技术规范》(2015年版)则只规定了最大允许用量为0.01%。
凡是含有甲基异噻唑啉酮的产品小红花测评将不推荐使用。




氧化锌——酌情加分
氧化锌具有收敛、干燥皮肤和一定的抗炎抑菌作用,还可以促进伤口愈合,因此其在尿布疹的治疗中有着非常明显的治疗效果。
因此,小红花测评将根据各产品加入氧化锌的量酌情加分。

小结
1. “维蕾德”、“美国小蜜蜂”和“Sudochem”都加入了不止一种易致敏香料,如果宝宝刚好是敏感皮肤,那么宝妈就需要警惕这三款护臀霜了。
2. “戒之馆”使用的防腐剂是甲基异噻唑啉酮,这种物质欧盟禁用于驻留型产品,所以小红花测评不做推荐。
3. 根据小红花测评之前发布的《婴儿护臀膏安全性测评》一文,在EWG中安全等级为1级(1级为安全性最高)的“加州宝宝”表现依旧不错,没有什么风险物质。
不过,同为1级的“妙思乐”则在本次测评中因为含有香精扣去0.5分。当时安全等级较低的“Desitin蓝色款”在本次测评中却未发现风险物质。
对比EWG公布的3款护臀霜的成分表和本次“小红花测评”购买的护臀霜的成分表发现,“妙思乐”和“Desitin蓝色款”两次的成分表有较大出入,说明厂家已更换配方。
在此要特别提醒一下各位宝妈。
▼
▼
经过以上测评后,得分如下表:

小结
通过以上的测评,“贝亲”、“Desitin”和“加州宝宝”分别名列前三。
而最后一名的“戒之馆”因为使用了风险程度较高的防腐剂甲基异噻唑啉酮,所以“小红花测评”不做推荐。
重金属性激素
五项重金属:
重金属一直是化妆品中比较重要的指标。根据《化妆品安全技术规范》(2015年版),有害物质限值表中列出了四种重金属的限值,严格的“小红花测评”还加入了一种化妆品中经常检出的重金属铬,共五项重金属。
七种性激素:
轻中度尿布疹通过涂抹护臀霜隔绝尿便刺激和注意保持臀部皮肤干燥是可以治好的,而重度尿布疹则需要借助药物来治疗。
一些商家为了使自己的产品具有“显著疗效”,偷偷添加了激素。如果家长在不知情的情况下,给宝宝涂抹含有激素类的护臀霜,即使该激素是弱效的,若长期大量使用,还是会对宝宝的健康成长不利。
因此,根据《化妆品安全技术规范》(2015年版),“小红花测评”将前三名护臀霜送到实验室检测五项重金属和七种性激素。
检测结果
根据实验室的检测结果,送检的三款护臀膏均不含以上重金属和性激素,宝妈们可以放心使用。
根据某测评机构在17年12月发布的护臀霜测评文章中,“贝亲”被检出含有甲基睾丸酮。而花花在今年12月将以上3款护臀霜送检,“贝亲”的生产批次号为BK10EA,到期日期为20211110,这个批次是未检出的,附上批次号图片和检测报告图。


推荐产品

价格:36元
推荐理由:总评第一名,综合表现最佳,隔离效果好,且不会太过厚重,容易推开,取用方便。
安全性十分优秀,pH值呈中性,没有添加风险物质,也未检出重金属和激素,氧化锌含量排名第三。
整体看下来非常不错,值得推荐。

价格:76元
推荐理由:总评第二名,各方面表现也比较出色,pH值呈微弱碱性,但满足标准要求,含有13%的氧化锌,不含有风险物质、重金属和激素。
可以尝试使用。

价格:79元
推荐理由:总评第三名,没有添加风险物质,也没有检出重金属和激素。
但是外壳较硬,使用不便,且延展性不是很好。
可以尝试使用。
如何预防及治疗尿布疹
预防:
1. 及时更换纸尿布,以免尿便长时间接触、刺激皮肤,并且纸尿裤不要穿得太紧。
2. 换尿布时,用温水冲洗屁股,再用柔软棉布拍干,不要直接擦,以免擦伤幼嫩皮肤。
3. 在一些方便的时间段,可以不给宝宝穿纸尿裤,在空气中晾一会儿或趴在太阳下晒一会儿。
治疗:
1. 涂抹护臀霜前清洁双手,而且要涂厚厚的一层。宝宝便后,都要检查下护臀霜是否足够厚。如果大便将涂抹了护臀霜的地方弄脏了,就清洁之后再抹上护臀霜。
没办法,精细护理尿布疹宝宝,就得这样!
2. 不能使用爽身粉代替护臀霜。滑石粉型爽身粉含有致癌物石棉,而安全性较高的玉米淀粉型爽身粉遇到尿液时容易结块,会摩擦受损皮肤加重尿布疹。
3. 如果尿布疹护理不当,导致继发真菌感染或细菌感染,皮肤可能形成水疱或者流脓,请及时就诊。
本次检测费用:1510元(样品费用)+4950元(检测费用)=6460元。
检测机构:珠海出入境检验检疫局技术中心,是国家质量监督检验检疫总局的直属机构,承担出入境动物及其产品、植物及其产品、进出口食品、化妆品、保健品、机电产品、轻工产品、纺织品、化工品、矿产品、金属材料、包装及材料等商品的实验室检验检测。
文/ZJ
小红花测评简介:
我们是中国第一批从事商品对比测评的人士,成立“小红花测评”的宗旨,是通过进行独立、客观、专业的对比测评,向父母推荐更安全、性价比更高的儿童和家庭用品。
“小红花测评”坚持三大原则:不接受企业提供的测试样品、不接受试图影响检测结果的广告和赞助、独立付费委托国家认证检测机构进行检测。
敬请关注“小红花测评”,获取更多婴童产品对比测评内容。
往期回顾:
背带腰凳/婴儿洗衣液/整体爬行垫
果泥/恒温睡袋/润唇膏/折叠浴桶
湿疹膏/鳕鱼/润肤霜/体温计/保温吸管杯
智能机器人/补钙剂/复合补充剂/辅食重金属检测
核桃油/补铁剂/叶酸/洗发沐浴露/补锌剂/湿纸巾
防晒霜/纸尿裤/拉拉裤/驱蚊产品/维生素D/面条/面霜
鱼肝油/牙膏/保温杯/化妆品/乳胶枕/水彩笔/米粉
益生菌/猕猴桃/果泥/体温计/洗护用品/补钙产品
安全座椅/地垫 /退热贴/鱼油/藻油/儿童黏土/午睡枕